Hệ thống tín hiệu trên xe ô tô là tập hợp các thiết bị đèn, còi và các mạch điện tử liên quan, đóng vai trò then chốt trong việc giao tiếp giữa người lái với các phương tiện khác và người đi bộ. Chúng không chỉ là công cụ để chiếu sáng mà còn là ngôn ngữ không lời, truyền đạt ý định di chuyển, cảnh báo nguy hiểm và đảm bảo mọi hành trình diễn ra an toàn. Hiểu rõ cấu tạo và nguyên lý của hệ thống này là kiến thức nền tảng cho mọi chủ xe có trách nhiệm.
Tổng quan các bộ phận cốt lõi trong hệ thống tín hiệu
Tổng quan nội dung
- 1 Tổng quan các bộ phận cốt lõi trong hệ thống tín hiệu
- 2 Hệ thống tín hiệu trên xe ô tô là gì?
- 3 Tầm quan trọng của hệ thống tín hiệu đối với an toàn giao thông
- 4 Cấu tạo chi tiết các bộ phận trong hệ thống tín hiệu
- 5 Mạch báo lỗi đèn: “Người giám sát” thầm lặng
- 6 Cách nhận biết và xử lý khi hệ thống tín hiệu gặp sự cố
- 7 Bảo dưỡng hệ thống tín hiệu ô tô đúng cách
- Hệ thống đèn chiếu sáng: Bao gồm đèn pha (chiếu xa và chiếu gần), đèn sương mù, có nhiệm vụ chính là cung cấp tầm nhìn cho người lái trong điều kiện thiếu sáng.
- Hệ thống đèn báo hiệu: Gồm đèn xi-nhan, đèn phanh, đèn lùi, đèn khẩn cấp, có chức năng truyền tải thông tin về hướng di chuyển, ý định dừng hoặc các tình huống bất ngờ.
- Hệ thống còi xe: Là thiết bị cảnh báo bằng âm thanh, được sử dụng để báo hiệu sự hiện diện của xe hoặc cảnh báo các tình huống nguy hiểm tiềm tàng.
- Các mạch điện tử giám sát: Bao gồm các bộ phận như mạch báo lỗi đèn, có nhiệm vụ theo dõi tình trạng hoạt động của các bóng đèn và thông báo cho người lái khi có sự cố.
Hệ thống tín hiệu trên xe ô tô là gì?
Hệ thống tín hiệu trên xe ô tô là một mạng lưới phức tạp gồm các thành phần điện và điện tử được thiết kế để tạo ra các tín hiệu trực quan (ánh sáng) và âm thanh (còi). Chức năng cơ bản của nó là thông báo ý định của người lái và tình trạng của xe cho những người tham gia giao thông khác. Đây là một trong những hệ thống an toàn chủ động cơ bản và quan trọng nhất trên mọi chiếc xe hơi, từ các mẫu xe phổ thông đến những dòng xe sang trọng.

Có thể bạn quan tâm: Bằng Lái Xe Ô Tô Quân Đội: Điều Kiện Và Quy Trình Học
Hệ thống này hoạt động dựa trên sự điều khiển của người lái thông qua các công tắc, cần gạt được bố trí trong khoang cabin như cần gạt xi-nhan, công tắc đèn, nút bấm còi. Khi một lệnh được thực thi, dòng điện sẽ được gửi đến bộ phận tương ứng (bóng đèn, còi) để kích hoạt chúng, tạo ra tín hiệu mong muốn. Sự đồng bộ và chính xác của hệ thống này là yếu tố sống còn để phòng tránh va chạm.
Tầm quan trọng của hệ thống tín hiệu đối với an toàn giao thông
Vai trò của hệ thống tín hiệu vượt xa chức năng đơn thuần là bật/tắt. Nó là phương tiện giao tiếp không thể thiếu trên đường, góp phần xây dựng một môi trường giao thông văn minh và an toàn. Tầm quan trọng của nó được thể hiện rõ qua các khía cạnh sau.
Đầu tiên, nó giúp truyền đạt ý định một cách rõ ràng. Khi bạn bật đèn xi-nhan, các phương tiện phía sau và phía trước đều hiểu rằng bạn sắp chuyển làn hoặc rẽ. Tương tự, đèn phanh sáng lên là một cảnh báo tức thì cho xe phía sau rằng bạn đang giảm tốc độ, giúp họ có đủ thời gian phản ứng. Nếu không có những tín hiệu này, giao thông sẽ trở nên hỗn loạn và nguy hiểm khôn lường.
Thứ hai, hệ thống tín hiệu tăng cường khả năng nhận diện của xe, đặc biệt trong điều kiện thời tiết xấu hoặc ban đêm. Đèn định vị ban ngày, đèn hậu và đèn pha giúp các phương tiện khác dễ dàng xác định vị trí, kích thước và hướng di chuyển của xe bạn, từ đó giữ khoảng cách an toàn.
Cuối cùng, nó là một công cụ cảnh báo khẩn cấp hiệu quả. Đèn báo nguy (hazard lights) được sử dụng khi xe gặp sự cố, báo cho các phương tiện khác biết để chủ động tránh. Còi xe, khi được sử dụng đúng lúc, có thể ngăn chặn một vụ tai nạn sắp xảy ra. Việc duy trì và đảm bảo mọi thành phần của hệ thống này hoạt động hoàn hảo là trách nhiệm của mỗi người lái, một triết lý cốt lõi tại Thien Minh Auto Safety.
Cấu tạo chi tiết các bộ phận trong hệ thống tín hiệu
Mỗi bộ phận trong hệ thống tín hiệu đều có cấu tạo và chức năng riêng biệt, nhưng tất cả đều phối hợp nhịp nhàng để tạo nên một tổng thể hoàn chỉnh.
Hệ thống đèn chiếu sáng (Lighting System)
Đây là bộ phận cung cấp “đôi mắt” cho chiếc xe vào ban đêm. Hệ thống này chủ yếu bao gồm đèn pha và đèn sương mù. Đèn pha có hai chế độ chính là chiếu gần (low beam) và chiếu xa (high beam). Chế độ chiếu gần cung cấp luồng sáng rộng và thấp, đủ để quan sát mặt đường ở khoảng cách gần mà không gây chói mắt cho xe đi ngược chiều. Chế độ chiếu xa cho luồng sáng mạnh và vươn xa hơn, giúp người lái quan sát được các chướng ngại vật từ xa trên đường cao tốc hoặc đường vắng.
Đèn sương mù, được đặt ở vị trí thấp hơn đèn pha, phát ra chùm sáng có khả năng xuyên qua các lớp sương, mưa dày đặc tốt hơn, cải thiện tầm nhìn trong điều kiện thời tiết khắc nghiệt.
Hệ thống đèn báo hiệu (Signaling System)
Nếu đèn chiếu sáng là “đôi mắt” thì hệ thống đèn báo hiệu chính là “ngôn ngữ cơ thể” của chiếc xe. Nó bao gồm nhiều loại đèn khác nhau. Đèn xi-nhan (đèn báo rẽ) được đặt ở cả phía trước, sau và bên hông xe, nhấp nháy để báo hiệu ý định chuyển hướng.
Đèn phanh (brake lights) thường có màu đỏ và cường độ sáng mạnh hơn đèn hậu, sẽ tự động bật sáng mỗi khi người lái đạp phanh. Đèn lùi (reverse lights) có màu trắng, sáng lên khi xe cài số lùi, vừa để chiếu sáng khu vực phía sau, vừa để cảnh báo cho người khác. Đèn báo nguy (hazard lights) thực chất là kích hoạt tất cả các đèn xi-nhan cùng lúc nhấp nháy, dùng trong các tình huống khẩn cấp.
Còi xe (Horn System)
Còi xe là một thiết bị đơn giản nhưng hiệu quả để tạo ra cảnh báo bằng âm thanh. Cấu tạo của còi thường bao gồm một màng rung, một nam châm điện và một bộ phận cộng hưởng. Khi người lái nhấn nút còi trên vô lăng, dòng điện chạy qua cuộn dây của nam châm điện, tạo ra một từ trường làm rung màng loa. Dao động của màng loa tạo ra sóng âm, được khuếch đại bởi bộ phận cộng hưởng và phát ra ngoài.
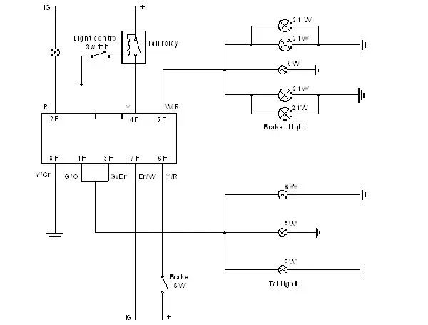
Mạch báo lỗi đèn: “Người giám sát” thầm lặng
Để đảm bảo các đèn tín hiệu luôn hoạt động ổn định, các nhà sản xuất ô tô đã trang bị một hệ thống giám sát tự động gọi là mạch báo hư bóng đèn (lamp failure circuit). Mạch này có nhiệm vụ phát hiện tình trạng bóng đèn bị đứt hoặc bị mờ do sụt áp trên đường dây và cảnh báo cho người lái thông qua một đèn báo trên bảng đồng hồ táp-lô. Có hai loại mạch phổ biến thường được sử dụng.
Loại 1: Mạch báo lỗi đèn điện tử (Electronic Lamp Failure Unit)
Đây là công nghệ hiện đại và được sử dụng rộng rãi trên các dòng xe ngày nay. Nguyên lý hoạt động của đa số các mạch điện tử này dựa trên sự kết hợp của cầu Wheatstone và một mạch khuếch đại thuật toán (OPAMP) được mắc theo kiểu so sánh. Một trong các điện trở của cầu là một đoạn dây dẫn đặc biệt, được mắc nối tiếp với bóng đèn. Đoạn dây này có điện trở rất nhỏ để không làm ảnh hưởng đến độ sáng của đèn, đồng thời nó đóng vai trò như một cảm biến dòng điện (current sensor).
Ngõ vào trừ (-) của OPAMP được cấp một mức điện áp tham chiếu cố định. Trong khi đó, ngõ vào cộng (+) nhận điện áp từ cầu phân áp bao gồm đoạn dây cảm biến và chính bóng đèn. Khi bóng đèn hoạt động bình thường, điện áp ở ngõ vào cộng sẽ thấp hơn điện áp tham chiếu.
Tuy nhiên, khi một bóng đèn bị đứt hoặc bị mờ do tiếp xúc kém, dòng điện qua mạch giảm, dẫn đến điện áp tại ngõ vào cộng tăng lên. Lúc này, điện áp ở ngõ vào cộng lớn hơn điện áp ở ngõ vào trừ, làm cho ngõ ra của OPAMP chuyển sang mức cao (mức 1). Tín hiệu này sau đó được đưa qua một cổng logic OR để kích hoạt transistor, làm đèn báo lỗi trên bảng đồng hồ sáng lên, thông báo cho người lái về sự cố.

Có thể bạn quan tâm: Hệ Thống Xử Lý Khí Thải Xe Ô Tô: Cấu Tạo Và Nguyên Lý
Loại 2: Mạch báo lỗi dùng công tắc lưỡi gà (Reed Switch)
Mạch báo lỗi sử dụng công tắc lưỡi gà là một công nghệ cũ hơn nhưng vẫn còn xuất hiện trên một số dòng xe đời cũ nhờ cấu tạo đơn giản và bền bỉ. Công tắc lưỡi gà là một công tắc điện được điều khiển bằng từ trường, bao gồm hai lá kim loại mỏng đặt trong một ống thủy tinh kín.
Trong ứng dụng này, các cuộn dây được quấn quanh ống thủy tinh của công tắc và mắc nối tiếp với bóng đèn. Các cuộn dây này được quấn ngược chiều nhau. Khi tất cả các bóng đèn đều sáng bình thường, dòng điện chạy qua hai cuộn dây tạo ra hai từ trường ngược chiều và triệt tiêu lẫn nhau. Do đó, công tắc lưỡi gà không bị tác động và đèn báo lỗi trên táp-lô không sáng.
Trong trường hợp một trong các bóng đèn bị đứt, dòng điện sẽ không chạy qua cuộn dây tương ứng nữa. Lúc này, từ trường do cuộn dây còn lại tạo ra sẽ không bị triệt tiêu, nó sẽ từ hóa và hút hai lá kim loại của công tắc lưỡi gà lại với nhau, đóng mạch điện. Dòng điện sẽ chạy qua mạch này và làm sáng đèn báo lỗi, cảnh báo người lái cần kiểm tra hệ thống đèn.

Có thể bạn quan tâm: Lộ Trình Học Bằng Lái Xe Ô Tô Nhanh Và Hiệu Quả Nhất
Cách nhận biết và xử lý khi hệ thống tín hiệu gặp sự cố
Việc nhận biết sớm các dấu hiệu hỏng hóc của hệ thống tín hiệu là rất quan trọng. Một trong những dấu hiệu phổ biến nhất là đèn báo lỗi trên bảng táp-lô sáng lên, đây là thông báo trực tiếp từ mạch giám sát. Một dấu hiệu khác là khi bật xi-nhan, đèn nhấp nháy nhanh hơn bình thường; đây thường là triệu chứng của việc một bóng đèn xi-nhan đã bị cháy.
Khi gặp sự cố, bạn nên dừng xe ở nơi an toàn để kiểm tra. Hầu hết các trường hợp đơn giản như cháy bóng đèn có thể được tự khắc phục bằng cách thay thế bóng đèn mới có cùng thông số. Tuy nhiên, nếu vấn đề phức tạp hơn, chẳng hạn như lỗi ở cầu chì, rơ-le, hoặc hệ thống dây dẫn, bạn nên đưa xe đến các trung tâm sửa chữa uy tín để được các kỹ thuật viên chuyên nghiệp kiểm tra và xử lý.
Bảo dưỡng hệ thống tín hiệu ô tô đúng cách
Để hệ thống tín hiệu trên xe ô tô luôn hoạt động ổn định, việc bảo dưỡng định kỳ là không thể bỏ qua. Bạn nên tạo thói quen kiểm tra toàn bộ hệ thống đèn ít nhất mỗi tháng một lần. Việc này rất đơn giản: chỉ cần bật lần lượt tất cả các loại đèn (pha, cốt, xi-nhan, phanh, lùi…) và nhờ một người khác quan sát xem chúng có hoạt động hay không.
Ngoài ra, hãy thường xuyên vệ sinh chóa đèn để loại bỏ bụi bẩn và bùn đất, giúp đảm bảo cường độ sáng tốt nhất. Khi thay thế bóng đèn, hãy chọn loại có chất lượng tốt và đúng thông số kỹ thuật do nhà sản xuất khuyến nghị để tránh gây hỏng hóc cho các bộ phận điện tử liên quan.
Tóm lại, hệ thống tín hiệu trên xe ô tô là một mạng lưới an toàn không thể thiếu, giúp kết nối và giao tiếp giữa các phương tiện trên đường. Từ những chiếc đèn pha chiếu sáng con đường phía trước đến mạch báo lỗi nhỏ bé âm thầm giám sát, mỗi bộ phận đều đóng một vai trò quan trọng. Việc hiểu rõ, sử dụng đúng cách và bảo dưỡng thường xuyên hệ thống này không chỉ là bảo vệ chính bạn mà còn là thể hiện sự tôn trọng và trách nhiệm với cộng đồng.
Cập Nhật Lúc Tháng mười một 5, 2025 by Huỳnh Thanh Vi
